近日,beat365官网刘肖珩教授团队在Bone Research发表原创研究论文,证实了基质囊泡来源的AnxA5在骨重塑中的重要作用,阐明了AnxA5通过促进基质囊泡与I型胶原的黏附,诱导骨前体细胞发生自噬和加速矿化预防骨丢失的新机制,为骨质疏松症的防治提供新策略。
骨质疏松是以骨量降低和骨组织微结构破坏为主要特征的一种慢性骨骼系统疾病,严重影响人们的身体健康和生活质量。基质囊泡是由骨组织细胞生成的具有特定功能的生物活性物质,可能在维持骨稳态过程中起着重要作用。但其在骨质疏松症发生和发展过程中的作用和机制尚不清楚。基于此,研究者构建了骨质疏松小鼠模型并分离骨组织及成骨细胞所释放的基质囊泡,结果发现,发生骨质疏松后,具有强矿化能力的黏附型基质囊泡显著减少(图1)。

图1成骨细胞来源的黏附型基质囊泡具有矿化潜能
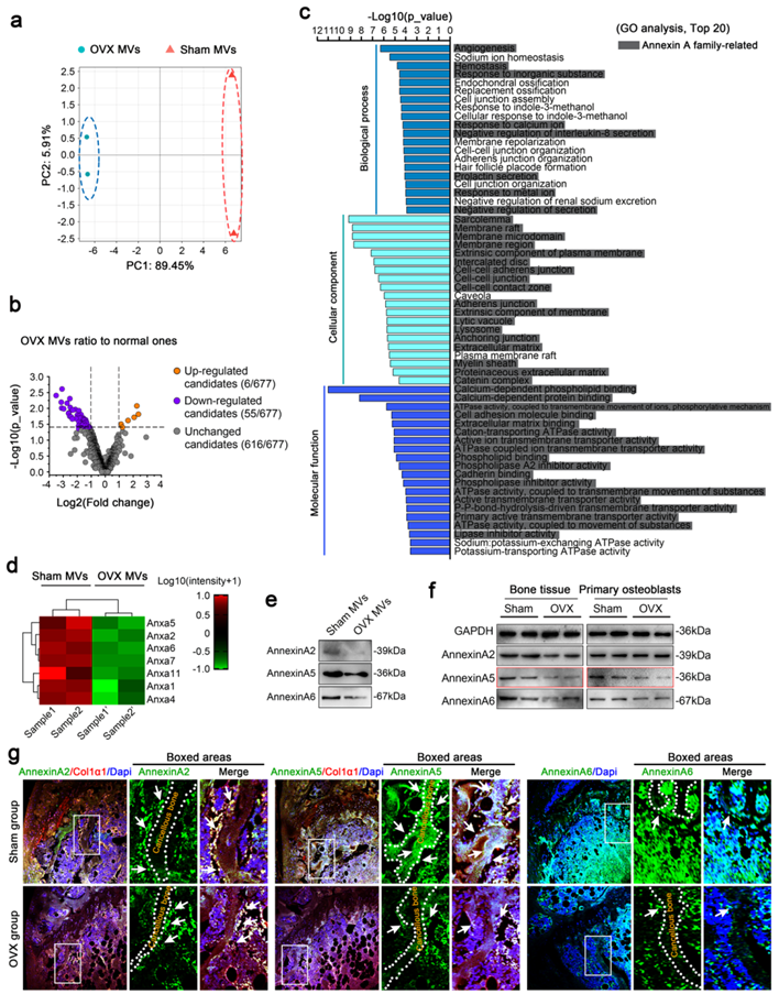
随后,研究者采用蛋白质谱法对正常和骨质疏松成骨细胞来源基质囊泡的内容物进行检测,结果发现,与正常组相比,骨质疏松成骨细胞来源基质囊泡中AnxA5表达显著降低(图2)。
图2骨质疏松小鼠来源的基质囊泡中AnxA5表达显著降低
通过构建敲低或过表达AnxA5的MC3T3-E1细胞以及原代成骨细胞发现,AnxA5在成骨细胞矿化过程中至关重要,且有助于改善骨质疏松成骨细胞受损的矿化能力(图3)。
图3 AnxA5参与调控成骨细胞矿化
在此基础上,研究者进一步探讨了AnxA5在基质囊泡调控骨矿化过程中的潜在机制。结果发现,AnxA5能够促进基质囊泡与I型胶原的黏附,诱导骨前体细胞发生自噬和成骨分化(图4、图5)。
图4 AnxA5通过与Collagen I相互作用促进基质囊泡与细胞外基质的黏附
图5基质囊泡通过AnxA5-自噬通路调节成骨细胞矿化
体内研究结果证实,通过尾静脉注射对去卵巢骨质疏松小鼠给予重组AnxA5蛋白进行干预后,小鼠的骨质流失减缓,骨质疏松症的发展进程被显著抑制(图6)。
图6 AnxA5有助于缓解骨质疏松小鼠的骨丢失
综上所述,该研究发现AnxA5可作为基质囊泡中关键的膜蛋白靶点参与调控骨矿化过程,有望为骨质疏松等骨骼退行性疾病的防治提供新思路。
beat365唯一官方网站刘肖珩教授和华西口腔医学院谢静副教授为该文共同通讯作者,beat365官网2019级博士生苏冠月和专职博士后张德茂为共同第一作者,该文得到国家自然科学基金重点项目(11932014)、面上项目(31971239)以及四川省科技厅项目(2022NSFSC0765, 2022ZYD0079)的支持。
原文链接:https://doi.org/10.1038/s41413-023-00290-9.